Excellence Advantage Inspirations: 100th Edition (Part 1 of 2)
Charting a path of excellence: An Organization’s Journey
This is the first of a two-part series celebrating the 100th edition of Excellence Advantage Inspirations.
Have you ever been asked to prove your organization is fulfilling its mission and achieving its vision—and realized you didn’t have a good answer?
Maybe you’ve pointed to clean performance audits, positive customer feedback, or important contract renewals. Perhaps you’ve cited growth numbers or expansion plans. These are all legitimate indicators that things are going well. But do they actually prove you’re accomplishing what you set out to do? Do they show whether you’re fulfilling your mission and vision?
Five years ago, Dell Anderson faced exactly this question. As the new Executive Director of what was then Grant Integrated Services—a behavioral health agency—he discovered something unsettling. Despite 50 years of serving the community, the organization wasn’t recognized as the behavioral health experts they were. Hospital systems questioned their decisions. Partners expressed frustration. Internally, there was no strategic plan, few meaningful measures, and no systematic way to demonstrate the difference they were making.
If you’ve ever felt that gap between your aspirations and your ability to prove them, Dell’s story will resonate deeply.
Starting with humble listening
Many leaders facing similar challenges might immediately roll out a new strategic initiative or reorganization. Dell did something different: he listened. Deeply.
He met with community organizations, law enforcement, hospital partners, and community members to understand…he heard their frustrations. What he heard was hard to hear. The community perception wasn’t good. There were significant frustrations. People didn’t view them as the behavioral health experts.
Have you ever taken over leadership of an organization and discovered the foundations weren’t as solid as you’d hoped?
Dell’s most impactful listening continued in listening deeply to his own staff. They sought to turn the page and write a new chapter. It was time to rebrand the organization, and he resisted the temptation to do this himself. Instead, he assembled staff members representing every program area and conducted 30 hours of interviews to hear about their experiences, understand the culture, and invite their ideas; including for a new name.
One case manager suggested “Renew.”
Dell was skeptical at first. It sounded like a day spa or a water bottle brand. But then she asked him a series of questions that reframed everything: “Dell, isn’t this what we’re trying to accomplish? Aren’t we trying to renew who we are? Renew our perception in the community? Renew our relationships with partners? And if you think about anyone coming in the door for services, aren’t they trying to renew who they are?”
Dell describes his realization: “It hit me. We’re trying to reduce stigma for individuals accessing services. I can’t think of anything negative about a name like Renew. Isn’t it what everybody wants to do?”
The name came from staff, carried deep meaning, and embodied their mission. How often do we, as leaders, miss opportunities like this by moving too quickly with our own ideas?
Setting an ambitious Vision
Fast forward a few years…Through their strategic planning process, they set a vision to be a model of excellence in behavioral health and wellness.
Not good. Not good enough. Not excellent. But a model of excellence.
As Renew emerged with its new identity, Dell wanted the vision, mission, and values to be truly alive in the organization. He began weaving them into every meeting, having staff share examples of colleagues living them out.
Have you ever championed a vision and then struggled to explain what it actually looks like in practice?
During a strategic planning session, someone asked Dell a critical question: “What evidence will show us that we’re successful in implementing what we set out to do?”
Dell’s honest response reveals a common leadership challenge. He thought about the positive feedback he’d been hearing (more recently) in the community. Their branding was now visible and they were being invited to the table as experts. Contracts with managed care organizations were solid. They were meeting all state requirements.
Sound familiar? These are the kinds of measures many organizations rely on. They’re important—but they’re compliance indicators, not necessarily proof of mission fulfillment.
Then came Dell’s realization: “I did not have a way to [truly] measure how the organization was improving and excelling, or to tell the story.”
This is the moment many leaders recognize but few act upon. Dell acted.
That’s when I introduced him to Prove It! The book resonated immediately with Dell. He saw clearly how instilling evidence-based leadership could help Renew demonstrate they were meeting the needs of the community, and measure their journey to excellence.

His reaction was immediate: “When can we get started?” And so we did!
It has been an honor to accompany them on this journey.
Turning Words Into Measures
By instilling Evidence-Based Leadership using PuMP (Performance Measurement Process), Dell and his newly formed senior leadership team began a systematic journey. First, we conducted what’s called a PuMP Diagnostic. The diagnostic revealed, among other things, that while some measurements existed at individual program levels, very few strategic performance measures existed at the organization level.
Think about your own organization. Do you have measures at the operational level but struggle to measure what matters most at the strategic level?
The team took their vision, mission, and goals and went through a process to make each phrase measurable. But here’s what made it powerful: they didn’t just attach some metrics to their existing statements.
Dell explains they redefined each element first “in a way that a 10-year-old could understand what we meant.” If you can’t explain your vision and goals simply, how can you measure whether you’re achieving them?
This clarity transformed everything. Dell reflects, “That actually brought our vision, mission, values [and goals] to life. It allowed us to create 10 initiatives we’re working towards.”
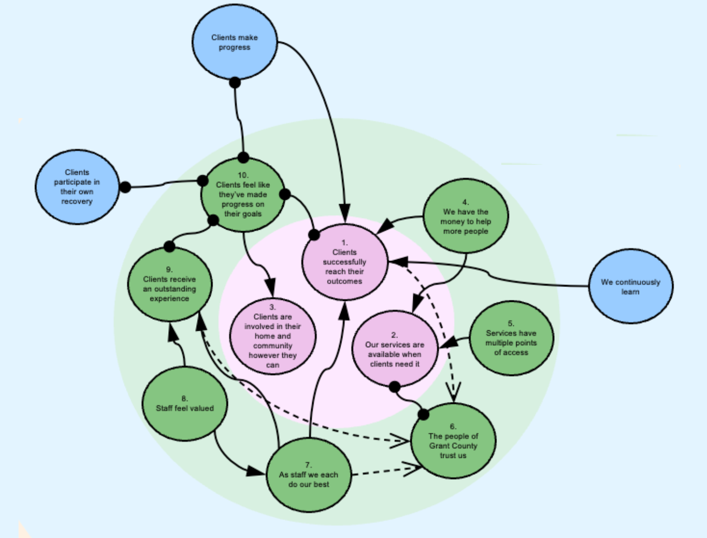
Next we created what’s called a Results Map—a visual showing these 10 performance results and how they connect in a cause and effect way.
For each result, they systematically identified one to three measures that provide the best evidence of that result occurring. Then they created Smart Charts (XmR charts) using historical data whenever feasible, going back 5 years in some cases.

The Power of Seeing Trends, Not Just Points
This approach to data interpretation using Smart Charts was revolutionary for the team. Dell learned an important principle from Prove It!: when you’re looking at data using a scientific type method, you’re not judging what you see. You’re not judging people. You’re observing. You’re learning.
Dell shares a powerful example many of us have experienced: “In other organizations, I’ve been part of boards where you get really excited about a peak or a valley.” He describes board members in prior organizations getting upset about months showing low [profit margin]—only to discover it was simply because those months had three pay periods instead of two. The board kept asking “what happened this month?” when nothing unusual had actually happened.
Have you been in meetings like this? Where leaders react to individual data points rather than understanding patterns?
The XmR charts changed everything for Renew. Dell explains what he loves about them: “You’re looking at trends. You’re not looking at just the individual variance. You’re looking for [patterns] over time.”
Is the pattern stable, or moving up or down with a real signal of change? Do you need to uncover root causes and implement improvement projects to shift performance? And finally can you see whether those projects actually make a difference?
This shift—from reacting to every data point to responding to meaningful signals of change—is one of the most practical applications of evidence-based leadership in action.
Three Leadership Lessons
Renew’s journey so far offers powerful insights for leaders pursuing excellence:
1. Humble leaders with ambitious visions create space for real transformation to unfold. Dell didn’t impose solutions; he created processes for collective discovery. His decision to train the entire senior leadership team in Evidence-Based Leadership—rather than just the executive team—exemplifies this approach.
Dell explains his reasoning: “I wanted them to see that I wanted to learn with them. This was new for me too. I didn’t want to get trained in something and then tell everyone what we’re going to be doing. I wanted them to see I was part of the process too.”
This mattered especially because this was a newly formed senior leadership team. As I witnessed this unfold, as one of their guides in this process, “They had to learn how to share with each other, push back on each other. At first they weren’t quite sure…they had to develop comfort with each other.” The PuMP process itself shaped their conversations as a brand-new group of senior leaders.
2. Evidence-based leadership transforms what excellence means. Dell shares a profound insight: “The term ‘excellence’ is interesting. I’ve always wanted to see improvement, but moving through this process taught me what excellence really is. It’s this ability and flexibility to continuously improve your processes and really begin that journey of continuous improvement.”
Excellence isn’t a destination. It’s a continuous journey of improvement guided by evidence.
3. Time and patience matter—but the results are tangible. Implementing PuMP’s evidenced-based leadership required significant energy at Renew, particularly since Renew had to create many data collection mechanisms from scratch. Dell’s advice to other leaders considering this approach: “Be patient with the time it takes to really develop this process. We not only had to decide what measures to use, but we also had to create the data collection systems” [for many of the things we deemed most important].
But Dell emphasizes the payoff: “Be patient with that because the end result…you can actually see it’s tangible. You’re able to tell the story of where you are as an organization and get staff buy-in” to creating meaningful and long-lasting improvements.
Along with the learning, Dell is unequivocal about the value: “All-in-all, it’s been tremendous, and we could not have accomplished this without implementing PuMP.”
What’s in Part 2
Next edition, in Part 2, I share more of Dell’s story including the remarkable results Renew achieved so far—including growth that most would celebrate, and a powerful strategic decision aligned with their mission.
You’ll also learn how they engaged 80+% of their staff in a process that transformed organizational culture and created unprecedented transparency. And you’ll hear about the “Data Walk” that revealed whether all this effort truly made a difference.
Most importantly, you’ll see what happens when leaders actually prove their organization is accomplishing what it sets out to do. And uses it as the fuel for continuous improvement and excellence.

Part 2 of this series: In it, we explore the results Renew achieved so far, the cultural transformation underway, and how strategic measurement has become the fuel for their journey to excellence.
If you’d like to receive these Inspirations in your inbox every other week, you can subscribe to Kathy’s Excellence Advantage Inspirations Newsletter.
Kathy Letendre, President and Founder of Letendre & Associates, advises organizations and leaders to create their excellence advantage.
Contact Kathy by phone or text at 802-779-4315 or via email.

